Portrait of Ekmanreet

Hi, I’m Ekmanreet!

I am an Electrical Engineering student specializing in the physical implementation of power, controls, and embedded systems. I gravitate toward challenges where theoretical models meet operational constraints, requiring a pragmatic approach to design. Currently, I am developing a drone based hazard detection system and strengthening my technical foundation in power electronics while preparing for the FE exam this year.

Electrical Engineering Power Systems Embedded Design Controls
Current Focus

Current Focus

Senior Design: Drone based hazard detection system in collaboration with Caltrans, focused on computer vision + embedded implementation.
Technical Growth: Deepening understanding of power systems, controls, and real-world system behavior.
Professional Goal: Preparing for the FE (Electrical & Computer) exam this year.
Home

Currently Building

Senior Design: Developing a drone hazard detection project with Caltrans using computer vision and embedded processing.
Technical Growth: Strengthening my foundation in power systems, controls, and embedded engineering.
Professional Goal: Preparing to take the FE (Electrical & Computer) exam this year.
Current Focus Translating complex theoretical concepts into robust electrical systems that account for physical limitations, component tolerances, and environmental variables. My priority is developing hardware and logic that maintains operational integrity within professional and industrial environments.
Style of Work I approach engineering with a commitment to functional logic and technical plausibility. By implementing rigorous testing and iterative refinement, I ensure that every design is not only theoretically sound but also resilient, scalable, and ready for integration into complex infrastructures.
Projects

Selected Work

Senior Design Project
Caltrans Drone Hazard Detection
Caltrans senior design project developing a drone based hazard detection system combining computer vision with embedded processing to identify hazards under real operating constraints.

Senior Design Project

Caltrans Drone Hazard Detection

As part of a Caltrans sponsored senior design, I’m building a drone based hazard detection system. My focus is the computer vision pipeline and its embedded integration taking models from development to a system that runs reliably in field conditions (lighting changes, motion, and limited compute).

Python Computer Vision Embedded
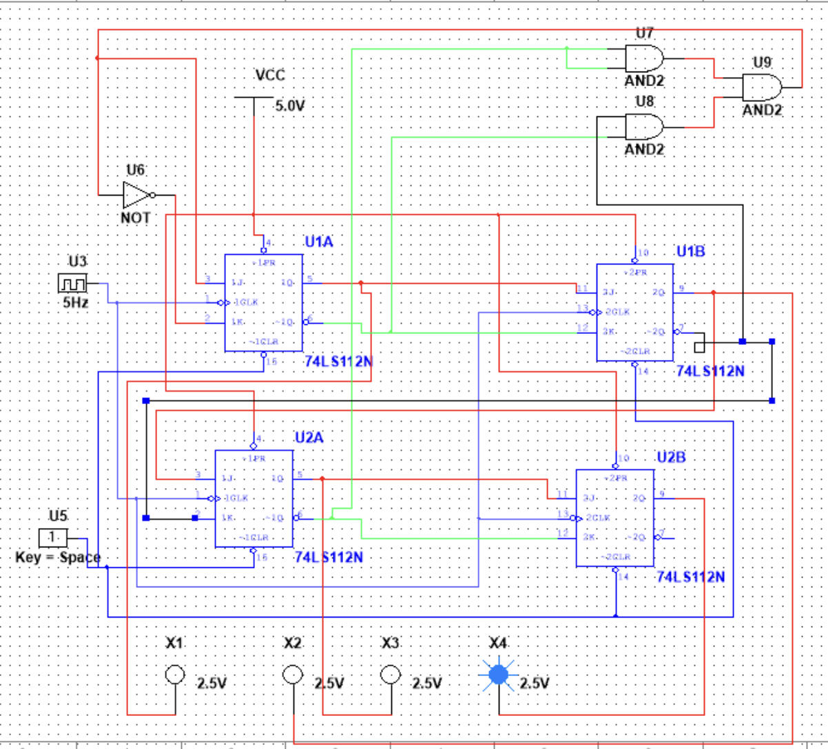
Multisim counter simulation

Digital Systems

Digital Counter System Design

Built and tested ring and ripple counters using JK flip-flops, starting in Multisim and then bringing it onto a breadboard to make sure it actually worked.

Digital Logic Multisim Hardware
Breadboard counter implementation

Implementation

Hardware Implementation & Debugging

Took the design from simulation to hardware, wired it up on a breadboard, and debugged timing issues until the counter behaved the way it was supposed to.

Breadboard Debugging Circuits
Utility design image

Internship

Utility Design Support

Designed and updated electrical distribution documentation, ensuring accurate load calculations and regulatory compliance during my internship at Harris & Sloan

Power Systems Excel Bluebeam
Resume

Professional Snapshot

My work centers on electrical engineering projects that connect technical analysis with practical implementation, from power and controls to embedded systems and project documentation.

Highlights

  • Electrical engineering student with project and internship experience
  • Background in power systems, controls, embedded work, and technical software
  • Currently building a senior design project and preparing for the FE exam
Contact

Let’s Connect

Best For

Outside of Engineering

Beyond the Work

My passion for design extends past the workspace into photography and art, where I enjoy the challenge of capturing complex perspectives. Outside of the lab, I find that the precision of baking and the stillness of the outdoors keep me observant and refreshed for new technical challenges.